一手药片,一手水杯,你是这样吃药的吗?其实,不同药物的服药用水,用多少水都不一样。正确的服药方式,可以增强药物疗效,同时也降低了药物的副作用。
药师专家指出,药物对水的要求并非一概而论,不同药物的性质不同、起效机制不同、服药饮水量不同,有些药宜多喝水,有些药宜少喝水,甚至不喝水。
1.吃药要用几度的水?
2020 年版《中国药典》凡例中规定:热水 70~80℃;温水 40~50℃;常温水 10~30℃;冰水 2~10℃。药品说明书的“用温水送服”,指的是40~50°C的水,没有特殊标明的,40°C以下的凉白开即可。
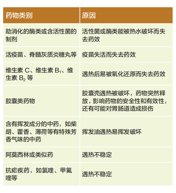
注意,不要心急用热水服药,水温过高可能破坏药物成分,如果是胶囊药物,热水还可能破坏胶囊壳,影响药物释放,损伤胃肠道。
以下药物不易用热水服用:

2.哪些药要少喝水/不喝水?
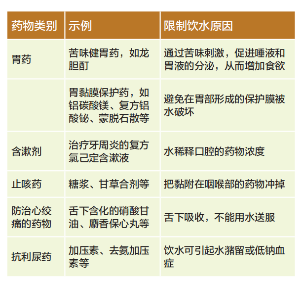
心血管药物中,如硝酸甘油片、藿香保心丸等舌下含服,由舌下静脉吸收以达速效,不可用水送服。
另外,有些药物的起效方式特殊,用药时要少喝水。比如保护胃黏膜的混悬剂,进入胃后变成会不溶解的细小颗粒,覆盖在受损的胃黏膜上,从而避免胃酸侵蚀胃黏膜。如果服药后喝水会稀释药物,降低药效。
服用以下药物,也要限制喝水:

3.哪些药要多喝水?
干吞药片,或是喝一口水服药,看上去快速利索,实际并不正确。大部分药物要通过肾脏代谢,多喝水能帮助加快代谢,减轻肾脏负担。大量喝水也有利于人体排尿代谢体内毒素,补充水分。
服用以下药物建议多喝水:

4.这些饮料不适合服药
茶水:含有大量的鞣质,容易和药品中的蛋白质、生物碱、金属离子等发生作用。
牛奶、豆浆:也含有钙,也不宜送服四环素类、喹诺酮类、强心苷类药物等。
酸性的果汁汽水:会降低碱性药物的药效。
含酒精的饮料:因为乙醇在体内经乙醇脱氢酶的作用代谢为乙醛,某些药如甲硝唑可干扰乙醇的代谢,使血中的乙醛浓度增高,出现“双硫仑样反应”,表现为面部潮红、头痛、眩晕、腹痛、胃痛、恶心、呕吐、气促、嗜睡、血压降低、幻觉等症状,所以甲硝唑、替哨唑,头孢曲松、头孢哌酮等不得用含酒精的饮料送服,并且服药前后几天也应避免饮酒或服药含酒精的饮料。
5.正确服药方式
正确的选择是白开水或纯净水,或者是按照药品说明书中提到的其他液体送服。患者需要根据服用药物的性质和剂型特点来调整饮水量。
一般服药时饮水量应以足够将药物咽下为宜。大部分片剂 150 ~ 200 毫升水即可,胶囊至少 300 毫升水,中药冲剂 ( 西药中的散剂不在此列 ) 用150 毫升。
©Copyright 1998-2025, MicroPort Scientific Corporation. All rights reserved. 技术支持:唯引互动 | 网站备案/许可证号:沪ICP备30165984号
沪公网安备 31011502014876号
互联网药品信息服务资格证书编号:(沪)- 非经营性 - 2016 - 0131
“冰球突破”、“MicroPort”及“
”为我司注册商标,未经许可不得擅自使用。
