冠状动脉支架植入术后后仍然有心绞痛的情况并不少见,根据研究调查,在冠状动脉支架植入术后1年内,20%~40%的患者仍然出现心绞痛的情况。
由此引发谣言的散播,认为支架没有用,不能解决问题。而装了支架的患者也难免困惑,手术加吃药,可还是有心绞痛,这样究竟得持续多久?这种情绪憋在心里久了,甚至出现焦虑和抑郁的情况,更不利于康复。
出现心绞痛的原因
心绞痛一般是由于冠状动脉供血不足造成的。众所周知,心脏需要血液供应,而冠状动脉就是给心脏提供血液的,冠心病的患者一般有冠状动脉粥样硬化,心脏供血容易不足,就可能引起心绞痛。
冠状动脉支架植入术只是紧急救命性质地把部分犯罪血管撑开,但冠状动脉的粥样硬化是广泛存在的。冠状动脉支架植入术后心绞痛,大多还是有再狭窄,斑块破裂等等原因。术后联合用药,频繁出现术后心绞痛还是要及时就医,必要时重做造影。
所以,下了支架,也仍然会出现心绞痛。这也是术后康复的重要性所在。别想当然地认为病情已好,冠心病的康复治疗是个漫长的过程呢
心绞痛有什么表现?
心绞痛不是简单的胸痛,也有可能向左肩、左臂内侧、咽喉、下颌等地方放射。简单的胸痛我们可能会警惕,但是其他地方的疼痛就很难注意了,看下图了解:

除此之外,少数情况下,心绞痛也会反应在牙疼、腹痛、胸闷、手指指尖痛上。心绞痛的表现形式是压迫性、紧缩性、发闷一样的疼痛,可以和针刺样、刀割样的疼痛区别开来。如果出现心绞痛,一定要去医院复查就诊,不要发展成为心肌梗死、心衰,及时就诊,甚至能够救命。
什么情况容易有心绞痛?
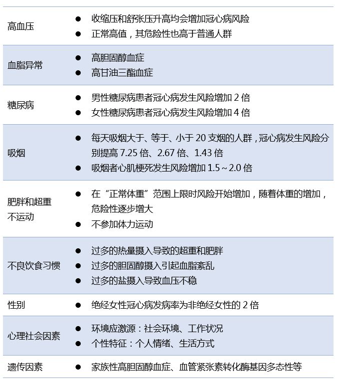
大量的体力劳动、劳累、饱餐、情绪激动等等,都有可能是心绞痛的诱因。临床上一般还是以劳累当时出现心绞痛为主,所以一定要注意避免身体的过度劳累。另外,如果冠心病的危险因素没有控制好,也是心绞痛的一大诱因,具体可参照下表。

心绞痛缓解不代表心脏恢复
如果是身体劳累出现急性发作的心绞痛,一般可以通过休息,含服硝酸酯类药物进行快速缓解。但如果这样做没有效果,可能是长期服用产生了耐药性、药物过期失效,或者是病情有了更严重的进展,也有可能并不是冠心病心绞痛,这些情况都是需要去医院就诊的。
需要注意的是,心绞痛一般持续几分钟就能缓解,但是不等于心脏恢复正常了。一次心绞痛带来的不良影响非常大,也会持续很长一段时间,每次的心肌缺血都会导致心肌细胞的损伤和冬眠,影响心脏功能会长达几个小时!而且,每次心绞痛也会让患者心理产生恐惧,这也会变相加重冠心病的病情。
做完支架的朋友,一定要养成随身携带硝酸甘油的习惯,保一份平安。但是不要打开包装,因为打开包装后会在3~6个月失效。
虽然硝酸甘油可以救急,但心绞痛频繁出现还是需要尽快就医的。患者能做的,就是通过听医生的话认真服药,认真改善生活习惯,来减少甚至避免出现心绞痛。
可参考下图对照自身的康复状态。

©Copyright 1998-2025, MicroPort Scientific Corporation. All rights reserved. 技术支持:唯引互动 | 网站备案/许可证号:沪ICP备30165984号
沪公网安备 31011502014876号
互联网药品信息服务资格证书编号:(沪)- 非经营性 - 2016 - 0131
“冰球突破”、“MicroPort”及“
”为我司注册商标,未经许可不得擅自使用。
